Put your finances on autopilot
Make your money work for you, not the other way around.
tl;dr - Never pay a bill manually. Set up auto-pay for all bills & credit cards and recurring deposits for your investment account. Auto-buy ETFs using those funds and enable DRIP for them.
Life’s too short to waste time on mundane things. Weekends and evenings should be spent either resting or enjoying the fruits of your labour but most people use that time to do things that can be easily automated.
The most common thing people spend their free time on is managing their finances. By eliminating this manual work, you can free up a ton of time and mental bandwidth. Imagine what life would be like if you are not constantly stressed about paying your bills on time and wondering if you’ll ever be able to retire.
Here’s how you can do that:
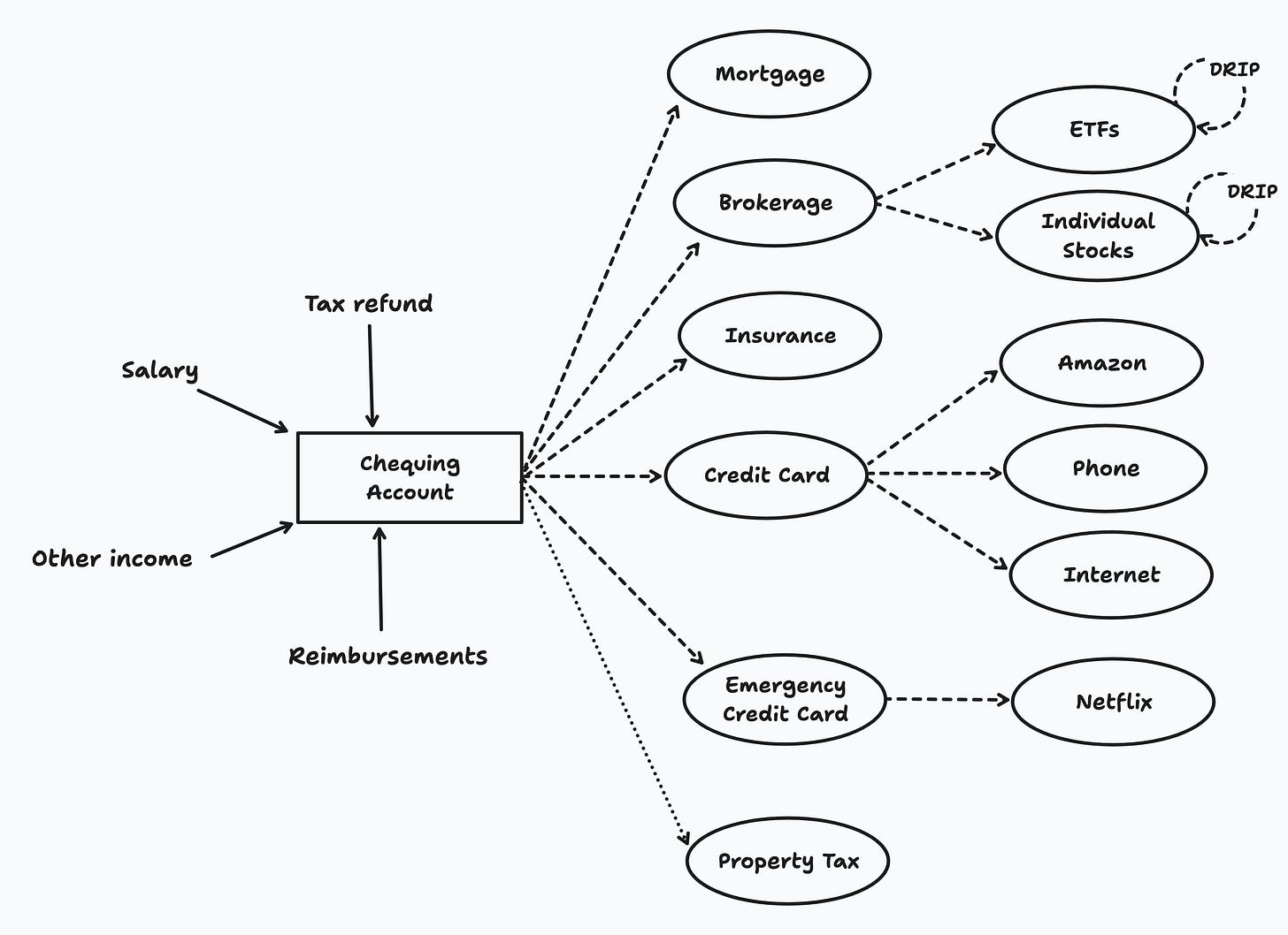
Step 1: Point all incoming funds into a single account
Bring in all income into a single chequing account, ideally one that has no limits on the number of transactions you can do each month. This will be the single place you can manage all your outgoing transactions. Make sure you protect the phone number you have used to set up 2FA for this account.
There are a ton of benefits of having multiple chequing accounts, but I’ll cover that in a future post so subscribe if you haven’t already so that you don’t miss it.
Step 2: Use your credit card to auto-pay all bills
Set up auto-pay for as many bills as you can using your credit card like phone, internet, etc. Use the card that gives you the most benefits like cashback or membership rewards that you can use towards free flights & hotels. Some cards even give bonus cashback/points if you use them for paying bills.
Setting up auto-pay is often as simple as clicking a checkbox while paying a bill. Once set up, the company will automatically charge your credit card on the due date so you’ll never miss a payment.
Another advantage of doing so is that your life, and that of your family isn’t impacted in case you are physically unable to pay these bills. Here are few situations where that might happen:
You are travelling in a remote location and there’s no internet
Your bank detected some potentially fraudulent activity on your account and decided to suspend online access as a precaution (happens more often that you might think)
You get into an accident and are incapacitated
It got dark, didn’t it? Stay with me for a second. In case something like that happens, the last thing you want you or your family to worry about is something like their phone getting disconnected due to an unpaid bill.
Some people want to make sure they check every bill for mistakes before paying it. That’s great, I’m like that too. You should check your bills to make sure you are not getting charged for something you didn’t sign up for.
Let’s say you found an suspicious charge and reach out to customer support. The first thing they tell you is to pay the bill while they investigate the matter. Once they confirm that they’ve made a mistake, they’ll refund the amount so there’s no point in holding off and getting hit by late payment fees.
I usually spend 30 mins on the last Sunday of the month to quickly skim through all my bills. That’s it. I don’t spend a single minute thinking about bills beyond that. It’s liberating.
Step 3: Auto-pay your credit card bill using your chequing account
Now that all your bills are being paid automatically on time, let’s make sure your credit card bill is also paid on time.
Credit cards are like chainsaws, extremely useful, but they’ll cause you a world of pain if you don’t use them properly.
Always pay off your entire credit card bill every month. If you don’t, your bank happily charges you a ridiculous amount of interest (over 20% per month) until you pay it off. Ignore the minimum amount due on your statement and just pay the full amount every month, seriously.
The best way to do this is to set up auto-pay for your credit card. Every bank allows this. It is as simple as selecting the account the payment should be taken from or giving them your direct debit form. Once set up, they’ll automatically deduct the payment from your chequing account on the due date.
Bonus:
Get a no-fee credit card and leave it at home for emergencies. Imagine you lose your wallet or your bank account gets locked. You’ll be unable to access your own money until the bank issues you replacements or finishes their investigation. By having an emergency card, you can continue going about your life without any disruption. Just make sure you get this card from a bank other than the one that you have your chequing account with.
Banks sometimes terminate cards without any activity for a prolonged period of time. To get around this, use this card to auto-pay a non-critical bill like Netflix. Then auto-pay the credit card bill using your chequing account. This way, the bank will never terminate it and it’ll have an added benefit of increasing your credit score without you doing anything.
Step 4: Auto-pay bills that you can’t pay using your credit card using your chequing account
Some companies don’t allow paying bills using credit cards. In those cases, set up auto-pay using your chequing account just like you did for your credit card bill. The process to do this is usually the same as setting up auto-pay for your credit card.
Step 5: Schedule payments for one-off bills
Some bills can’t be paid automatically. My property tax bills, for instance, come twice a year and each of them needs to be paid in two instalments, a month apart.
I schedule all four payments through my chequing account to go out one week before each due date. It takes a couple of minutes to do this through online banking and I don’t ever have to keep track of when they are due.
If you have made it so far, congrats! From this point on, you never have to think about paying bills and will never miss a payment or get charged late fees as long as there’s money in your chequing account every month.
Now that the basics are taken care of, let’s take this up a notch.
Step 6: Automate your investments
Set up a recurring deposit from your chequing account into your brokerage every month. Then, set up an automatic purchase of your favourite low-cost, globally diversified ETF using those funds every month.
This can be done quite easily through your brokerage account online and you can always reach out to support in case you run into any issues.
Once set up, every month a set amount (that you choose) will get transferred from your chequing account into your investment account and your brokerage will invest it without you having to lift a finger.
Doing this not only makes sure you save money every month, you also protect yourself from wild swings in the market thanks to dollar cost averaging.
Step 7: Automate your automated investments
This one’s my favourite.
Most stock and ETF investments generate a dividend every month. Instead of letting that amount sit idle in your investment account, you can use it to automatically buy more of that stock/ETF.
Doing this will let you use the most powerful force on the planet in your favour - compounding.
The more money you have invested, the more dividend it generates. The more dividend you get, the more you can re-invest. The cycle keeps going indefinitely and leads to incredible results over time.
To do this, you have to enable DRIP (Dividend Reinvesting Program) in your investment account. You can do this either for individual stocks/ETFs or for all investments in that account.
Some brokerages allow you to do this using a simple checkbox while making a purchase, while others require you to fill a simple form and upload it. Refer to your brokerage’s website for instructions.
It takes a few minutes to do this, but you only have to do this once and then your investments are completely on autopilot. You can just sign in a few times a year and watch your money grow.
Use money to play offence
Money is an incredibly powerful tool but most people don’t wield its power. By automating your finances, you can spend time on things that bring you happiness instead of the mind-numbing drudgery that comes with being an adult.
That’s all for this time. If you found this post useful, can you forward it to a friend and consider pledging support so that I can continue writing about these things? Thanks.



