Chasing Apex

Chasing Apex

Home
Archive
About
Make grocery shopping less annoying
One of the things I hate the most about grocery shopping is when you have to provide a coin to get a shopping cart.
Dec 25, 2024 • 
Chasing Apex

July 2024

Start meetings late
There's a better way to do speedy meetings
Jul 10, 2024 • 
Chasing Apex
1

June 2024

Use a VPN
VPN companies are notorious for scaring customers into paying for their services.
Jun 16, 2024 • 
Chasing Apex
1

May 2024

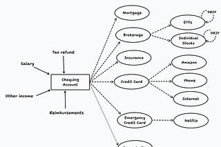
Put your finances on autopilot
Make your money work for you, not the other way around.
May 31, 2024 • 
Chasing Apex
2
Protect your phone number
Safeguard your finances in just 10 mins.
May 19, 2024 • 
Chasing Apex
1
© 2025 Chasing Apex
Privacy ∙ Terms ∙ Collection notice
Start your SubstackGet the app
Substack is the home for great culture